Themabewertung:
  • 0 Bewertung(en) - 0 im Durchschnitt
  • 1
  • 2
  • 3
  • 4
  • 5
Warenbezeichnungen
#11
Noch eine Ergänzung:

Rostoff: Halloysith
Fabrik zur Veredelung: Chemiewerk
1. Veredelung: Nanoröhrchen

------

Rohstoff: Korund
Fabrik zur Veredelung: Chemiewerk(?)
1. Veredelung: Poliermittel
2. Veredelung: Schleifmittel



Fabrik zur Veredelung: Keine Ahnung(?)
1. Veredelung: Lagerstein für Uhren und Präzisionsgeräte

------

Rohstoff: Kryolith
Fabrik zur Veredelung: Keramikwerkstatt(?)
1. Veredelung: Emaille
2. Veredelung: Glas
3. Veredelung: Schleifmittel

------

Rohstoff: Nephelin
Fabrik zur Veredelung: Keramikwerkstatt(?)
1. Veredelung: Porzellan
2. Veredelung: Glas


Angehängte Dateien Thumbnail(s)
               
Smile
<><
Zitieren
#12
KUPFER
Rohstofflieferanten (Mineralien):
Buntkupferkies -> Zinnwald, Altenberg, Ehrenfriedersdorf, Schneeberg, Kamsdorf, St. Andreasberg, Essen, Sauerland, Siegerland, Eifel, ...
Chalkopyrit -> Goslar (Harz), Mansfelder Land; Freiberg (Erzgebirge), Siegerland
Cuprit -> Harz; Erzgebirge, Oberlausitz, Vogtland, Thüringer Wald, Eifel, Odenwald, Sauerland, Siebengebirge, Westerwald, Taunus, Hunsrück, ...
Dunit -> Kaiserstuhl, Eifel
Gabbro -> Harz, Odenwald, Hoher Bogen, Schwarzwald
Norit -> Harz, Sächsisches Granulitgebirge
Pseudomalachit -> Schwärzender, Hagendorf, Siegerland, Odenwald, Schwarzwald
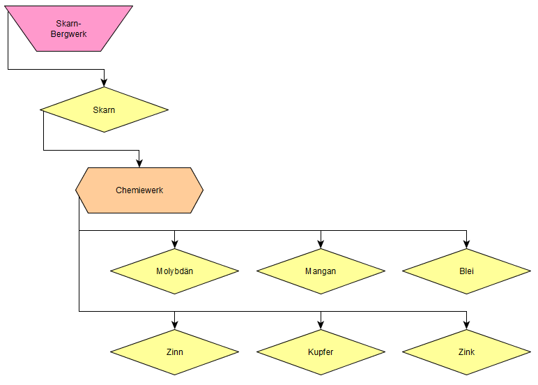
Skarn -> Erzgebirge
Tetraedrit -> Freiberg (Sachsen), Clausthal, Goslar (Harz)


MAGNESIUM
Rohstofflieferanten (Mineralien):
Dolomit -> Mittel-und Oberfranken, Bergisches Land, Sauerland, Salzhemmendorf, Erzgebirge, St. Andreasberg, Eifel, ...
Magnesit -> Göttingen, Fichtelgebirge, Eifel, Bensheim, Hegau und Oberwolfach


MANGAN
Rohstofflieferanten (Mineralien):
Pyrolusit -> Finsterbergen, Friedrichroda, Elgersburg, Siegerland, Freiberg, Gießen
Skarn -> Erzgebirge


ZINK
Rohstofflieferanten (Mineralien):
Skarn -> Erzgebirge
Zinkblende -> Schwarzwald, Westerwald, Harz, Siegerland, Emsland, Baden
Zinkit -> Deutschland


SILIZIUM
Rohstofflieferanten (Mineralien):
-> (25,8 Gewichtsprozent der Erdkruste bestehen aus Silizium)
-> Deutschland war 2010 auf der Liste der führenden Hersteller von Polysilicium auf Platz 2.
(Platz 1 belegte die USA, Platz 3 China)


Angehängte Dateien Thumbnail(s)
                   
Smile
<><
Zitieren
#13
URAN (Für die Militärflugzeuge)
Rohstofflieferant (Mineral): Pechblende -> Annaberg-Buchholz, Wölsendorf, Hagendorf, Odenwald, Oberwolfach und Wittichen

Uran wird in der realen Welt verwendet für
Energiegewinnung
Isolatoren gegen Radioaktivität
Panzerung bei Miltärfahrzeugen


Bei den elektr. Baugruppen, die in der Elektronik-Dingsbums entstehen, bietet es sich an, auch Silizium einzubinden.
Ich habe es nachträglich ergänzt.


Angehängte Dateien Thumbnail(s)
   
Smile
<><
Zitieren
#14
Um bei meiner Arbeit mit neuen Produktionsketten weitermachenzukönnen, musste ich zunächst einmal feststellen, was eigentlich schon alles da ist.
Also ging ich zurück an den Wiki-Eintrag "pak128.german Warenkette".
Schließlich will ich das Rad auch nicht ein zweites Mal erfinden müssen, wenn es es schon gäbe.
Es gibt es allerdings noch nicht.

Stattdessen fand ich eine Reihe von Waren, die zwar in der Spielinternen Warenliste aufgeführt sind, mit denen jedoch das Spiel nichts anfängt.
Gemeint sind Waren (Waisenkinder), die weder produziert noch verbraucht werden.
Ich werde diese im Folgenden in zwei Gruppen auflisten.

1. Waren, die weder produziert noch verbraucht werden und die ich für meine Produktionsketten auch nicht benötige.
- beer
- Beton
- Dosenessen
- Heizöl
- Mehl (lose)
- Schlacke
- Tiefkühlkost

Eine Sonderstellung nimmt das Dosenessen ein. Das möchte ich schon haben, aber unter dem Begriff "Konserven"


2. Waren, die weder produziert noch verbraucht werden, die ich aber tendenziell für meine Produktionsketten benötigen werde.
- Fertiggerichte
- Kunststoffgranulat (evtl. besser Kunststoffpulver, das ist etwas kürzer)
- Silizium
- Siliziumchips (evtl. als ICs (= Integrated Circuit = integrierte Schaltung))


Also die Waren unter 1. solltet Ihr prüfen. Werden die sie verarbeitenden Gebäude der öffentlichen Hand nur einfach nicht zum Errichten angeboten?
-> Gebäude ins Spiel bringen.
Sind die Waren tatsächlich noch nicht im Spiel, aber bereits in Planung. Beispielsweise in der von The Transporter erwähnten Produktionsketten-Pipeline.
-> Ggf. im Spiel lassen.
Sind die Waren Copy+Paste-Fehler
-> Entfernen

Bei den Waren unter 2. müsst Ihr entscheiden, inwieweit ihr meine Vorschläge, von denen gerade mal drei von ?? da sind, überhaupt umsetzen wollt oder könnt.
-> Und dann ggf. drin lassen oder rausnehmen.
Insgesamt werde ich vermutlich irgendwas zwischen 10 und 100 Produktionsketten vorstellen, die sich alle mehr oder weniger stark untereinander vernetzen.
Die Aluminium-Kette greift bereits auf einige Metalle, Mineralien und Bioprodukte zurück, die ich auch in anderen Ketten immer wieder brauchen werde.
Das wird also noch ein bisschen komplizierter, bis es fertig ist.
Smile
<><
Zitieren
#15
Das klingt interessant. Ich freue mich auf deine weiteren Warenketten.
Zitieren
#16
Besonders interessant wird es, wenn die Heerscharen an Grafikern und sonstigen Entwicklern sich der Vorschläge annehmen Wink
Nichts für ungut, aber es gibt auch so noch viel zu tun, bevor unser Set die Version 1.0 erreicht.
Zitieren
#17
michelstadt,'index.php?page=Thread&postID=106750#post106750' schrieb:Nichts für ungut, aber es gibt auch so noch viel zu tun, bevor unser Set die Version 1.0 erreicht.
Ist mir bewusst.
Ich bin selbst Programmierer. Ich weiß, dass man nie fertig wird. Aber ich weiß auch, dass man Anreize braucht.
Und dass man das Gefühl braucht, nicht alleine zu sein.

Apropos nicht alleine: In welcher Sprache wird noch mal simutrans programmiert?
Smile
<><
Zitieren
#18
Und hier die fertige Aluminium-Warenkette als Übersichtsbild.
Das eine Bild bietet nur einen Überblick. Die Texte sind nicht lesbar.
Das zweite Bild ist viel größer und mann kann stückweit hineinzoomen. Wer gute Augen hat, kann dabei die Texte lesen.
Ich werde einzelne Teile davon noch einmal vergrößert darstellen.


Angehängte Dateien Thumbnail(s)
       
Smile
<><
Zitieren
#19
Es ist schön, das Du Dir die Mühe gemacht hast. Aber so lange Industrieketten sind zwar theoretisch machbar, aber praktisch nicht umsetzbar.
Ein paar spontane Gründe:
- viele Spieler haben nicht die Geduld so komplexe Systeme aufzubauen, die dafür erforderlich sind.
- es läßt sich nur auf sehr großen Karten umsetzen
- es läßt sich nicht wirklich testen, ob so eine Kette auch wirklich funktioniert
- diese Gigantische Kette liese keinen Platz für andere Industrien übrig
- die Chance das eine solch große Kette gesetzt wird ist sehr, sehr gering. In normalen Spiele wird sie überhaupt nicht auftauchen.

Deshalb können nur relativ kurze Industrieketten in Simutrans umgesetzt werden.
Wir haben für das Pak128.german eine Industriekette in Vorbereitung, die aus ca. 20 verschiedene Produktionsschritte besteht. Schon hier sind die Probleme sehr groß. Da Simutrans keine Funktion hat, mit der beim setzen eines Endverbrauchers die gesamte Kette gesetzt werden kann, ist der Testaufwand extrem groß. Man muß ewig viel Spiele starten, um herauszubekommen, ob die Kette gesetzt wird, oder nicht. Wenn die Kette mal gesetzt wurde, kann man feststellen, das alles OK ist. Wenn sie nicht gesetzte wird, heißt das noch lange nicht, das die Kette fehlerhaft ist. Es kann an der Karte liegen, zu klein, die Klimazonen nicht richtig ausgelegt, oder ganz einfach, Simutrans hat die Kette einfach nicht auf der Zufallsliste, anhand der die Industrien gebaut werden.
Je kürzer eine Kette ist, um so eher wird sie auch gesetzt. Voraussetzung ist natürlich, das alle Industrien in der dat die selbe Bauchance bekommen.
Zitieren
#20
Ich finde es gut: ich nehme das für mich als Anregung, wenn ich mit den aktuellen Projekten fertig bin, picke ich mir zumindest was heraus.
Zeigt mir für die Umsetzung eher mehrere Möglichkeiten - von einer abgebildeten Kette muss man ja nicht alles komplett von Anfang bis Ende übernehmen (ist jetzt im Prinzip auch oft so, dass die Ketten nicht komplett - ein Bauernhof bekommt bspw keinen Dünger, fast jede Firma müsste zwangsweise Strom brauchen, um zu funktionieren und neben dem eigentlichen Produkt wenigstens Müll ausstossen...).

Und man muss das Ganze auch nicht als eine Kette betrachten. Für mich sind das im Organigramm schon mehrere Ketten, die gemeinsame Schnittpunkte haben ... können.

Einige Fabriken existieren auch schon. Wenn die im Spiel neue Lieferanten nach und nach spawnen, wie jetzt z.B. Kaufhaus oder Markt, braucht man in solchem Fall "nur" die neuen Lieferanten gestalten und die bereits vorhandenen Fabriken parameterseitig anpassen.

Eins wird ziemlich sicher nicht in diesem oder einem anderen existierenden Pakset landen: Sowas wie ganz unten der Militärstützpunkt. Ist wohl ungeschriebenes ST-"Gesetz", dass Militär im Spiel nichts zu suchen hat.

edit: Werftkette gibt es btw schon, die hat es nur nicht mehr in die 0.7 geschafft, Möbel sind momentan nicht integriert (werden wohl auch nicht, das dürfte die Kette mit den 20Produktionsschritten sein Smile) und momentan werden die Schiffe in ein Schwimmdock verbracht. Reederei wäre zwar eine gute Lösung, aber die Werft selbst "schwimmt" als Insel auf dem Wasser.
Zitieren


Gehe zu:


Benutzer, die gerade dieses Thema anschauen: 2 Gast/Gäste